Learn how to craft a customer-centric email sequence that engages and converts with personalized content
Content marketing - in fact, all things content - seemed to be all the rage in 2017. Companies and agencies pushed out more emails and content than ever before. And the commentary keeps rolling in, especially from social channels. But now, what content you serve up, to whom, and when, needs to be your most pressing concern. Because while your prospects may be seeing lots of content, it may not be the right content - content that will inform, engage, invite action and ultimately lift your conversions and revenues.
Download Business Resource –B2B Inbound Marketing workbook
Follow the templates for the 7 key inbound marketing tasks in this workbook to create your inbound B2B marketing plan.
Access the B2B inbound marketing workbook
Let’s keep in mind the goals of content marketing, which are to:
- Create a positive brand connection
- Segment your prospects by their psychographics and intents
- Build the value of your product or service (unique features, competitive advantages)
- Prime your prospects for purchases, both first time and recurring
Most of us know, both from personal experience, and from our click metrics, that content management doesn’t just mean sending out generic promotional emails, regularly posting articles to your blog, or pushing out memes on social media. Instead, effective content marketing:
- Is permission-based (thank you, Seth Godin, for establishing this!)
- Provides useful, engaging and entertaining content
- Communicates your brand message and voice
- Is automated as much as possible
With this established, let’s drill down into how best to send out personalized, permission-based content for your business.
For starters, just don’t be annoying
I personally have seen way too many pop-ups, pop-ups that appear right after I land on a website. Pop-ups asking me for my email to get 10% off my first order, or something like that. And I’m thinking, ‘I haven’t even had 2 seconds to see what you sell and if it’s right for me, and you’re already interrupting me!’ Certainly doesn’t leave a good first impression.
So don’t beg for an email address right away, and for selfish reasons. First, think of the principle of reciprocity: what will you offer in exchange for your visitor’s email address? A person’s Inbox, after all, is pretty personal, so you have to earn your way in there. And you can only do this by offering your prospect something of real value.
Better ways to request emails
Here are some better ways - and places - to ask for an email address (note that these are all e-Commerce examples):
- (After your visitor has clicked a couple times, and spent 15 seconds on the site) Enter a contest to win a free product. Assure your entrants that they have a decent chance of winning in exchange for giving up their emails (for example, that one in every 50 entrants is a winner)
- (On your Product pages) Include a ‘Save this’ link near the Add-To-Cart button. On that layer ask if it’s okay to occasionally ‘Send me useful information’
- (On applicable Category pages) Offer a ‘product finder’ tool. On the product recommendations page, include an ‘Email this’ option. Same as on the Product page, include a ‘Send me useful info’ option.
Of course, during checkout, you should always ask your paying customer if she’s open to receiving personalized promotional emails from time to time.
Set up a logical email tree
The better you know your prospect, the better you’ll sell to them. It’s as simple as that. And by better knowing your prospect’s needs, preferences and intents, you will better respect their time, something that too few online marketers do today.
Any good salesperson knows that you get to know your prospect quickly by asking a couple simple qualifying questions. Not only do these questions clarify the person’s needs, but they also build rapport and help determine whether this person will be a good customer for your business. (Not everyone is, so the sooner you realize this, and gently usher them out the door, so you don’t have to deal with them later when they’re demanding or disgruntled, the better!)
Come up with a few questions that, when answered, will tell you just who each prospect is and what they’re seeking. I’ve learned over the years that people don’t mind being asked a few questions if it gets them to the right solution faster. It’s all about overall shopping speed; 20 seconds to answer a few questions versus 2 minutes and a lot more uncertain clicks is a great tradeoff.
There are two ways you can present these questions:
- Ask your questions in a conditional sequence (show the next question based on the answer to the previous question)
- Ask all of your questions at once
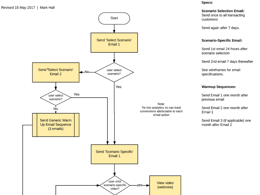
Below is an example of a conditional email sequence I did for a client who sells surveillance products. Note that this sequence asks only two questions (about the usage scenario, and a scenario-specific follow-up question), then presents either a Web page and/or video content (inside an email).


If you’re not the analytical type, hand this task off to someone else on your team. Then coordinate with your user experience (UX) designer to craft the email layouts, copy and calls-to-action.
If you ask all questions at once, be sure to limit yourself to 3 or fewer questions in your initial email, and to make sure the user experience is super intuitive on mobile devices (e.g. pressing large buttons to choose answer 1, 2 or 3). Make it too complex and your bailout rate will be too high and you won’t get the click-through rate and prospect-specific answers you need.
Crafting and asking the right questions
Let’s say a visitor to your outdoor equipment store was shopping for a men’s travel backpack, and you captured their email address at some point in the experience. In the first email you send you could ask:
- How strong of a hiker are you? (for answer choices, show 3 broad experience ranges)
- How much gear will you be carrying? (for answer choices, show 3 images with different amounts of gear)
- Do you have a strong brand preference? (for answer choices, show the top four brands in this category, plus a ‘not shown’ choice)
Not sure which questions to ask? Spend a few minutes with your top salespeople or customer service reps and you’ll quickly know the top 5-7 questions to ask per product category. Then distill them down to the top three.
After your prospect answers these questions, then presses a ‘show me my packs’ button, take him to a page showing the packs that best meet his criteria. Note that you don’t need to ask about a budget level; you can simply show a few options, from highest to lowest priced, and let the prospect choose the most suitable one.
Alternatively, you may get a better click-through if you just offer a single call to action in the email, for example, a ‘Find my customized pack’ button, which then takes your prospect to a landing page that asks these questions in sequence.
Start sending them pertinent content
Now you know some key things about each prospect, it’s time to ‘give ‘em what they want!’ Create a set of emails that include such useful content as:
- ‘Explainer videos’ - that highlight key product features and benefits
- Product recommendations (informed by prior click paths and answers)
- Sale and promotional announcements
- Brand stories - shared by your customers and/or brand ambassadors
- Entries into sweepstakes and other giveaways
- Ways for the prospect to share content with friends.
Of course, all of this content should be highly relevant and personal based on the answers each prospect previously provided.
Have fun when coming up with content ideas here! And don’t just think conventional copy. Create videos, animated GIFs, infographics, anything that’s easy to consume (remember that we humans are highly visual animals; our brains process images thousands of times faster than text). So craft content that’s visual and story-based, which causes your viewer to imagine himself or herself in those scenarios.
If you’re confident it won’t sour your brand image in your prospects’ minds, offer links to partner sites and products. But be careful if you choose to do this. Shoppers today are increasingly wary of clicking through to third-party websites, as it may make them think to themselves: ‘Who else have they shared my email with?’ And if you do share leads, make sure you pass along all prospect data you’ve collected so your partner sellers won’t have to ask them the same questions.
Keep on asking after the sale
After each prospect becomes a paying customer, don’t stop asking questions! Ask for social shares on your Order Confirmation page. Ask additional questions via follow-up email sequences. Tailor the experience to the product category and everything else you know about the prospect.
And don’t forget to thank your customers for choosing to do business with you! They had a big choice of brands to buy from and, thanks in part to your personalized communication approach, they chose to buy from yours. Validate this purchase behavior with thanks and praise so it’s more likely to happen again.
Feed this logic into your marketing automation tools
As your prospects move through this personalized nurturing sequence some prospects will obviously answer more questions than will others. Whatever the case, take what you know, associate it with each email address, and feed it into your email marketing platform (InfusionSoft or similar) or more robust content marketing system (HootSuite or similar). Then watch your usage data roll in. Every week, every month you’ll know more about each prospect, knowledge you can use to further tailor the shopping experience to their intents and desires.
Keep in mind that you don’t just want to see usage behavior; you want to see the intent that’s tied to that behaviour, so that you can proactively offer and recommend the best possible solution to their problem, and a solution that generates the highest possible profit margin for your business.
Track everything, and use this experiential trail to your advantage
In marketing, data analytics are an essential asset. And you can’t analyze what you don’t track. So be sure to track all key visitor events, including:
- Calls-to-action clicked
- Landing pages visited
- Other pages visited
- Products purchased (if any)
- Content viewed (text, video)
- Visitor’s physical location (infer this from each visitor’s Internet ISP or mobile service provider)
- Prospect’s stage (how far down the lead-generation funnel)
Then tie this interaction data to each email address you’ve collected. You’re not only collecting per-prospect data; you can combine this usage and demographic data with your other customer data streams - e.g. Search, Social, Chat and Google Analytics - to get true prospect and customer intelligence. If you work at a mid-sized or larger company, your customer insights and predictive analytics teams can help you with this work.
Witness the higher engagement - and revenues - that follow
If you do this permission-based, personalized marketing thing right, you’ll soon see resentments - in the form of social criticism, email unsubscribes, and low repeat sales - die down, as you’ll see things like your traffic and engagement levels go up.
Best of all, if your competitors are not doing this, you’ll have started to create a superior brand connection with your tribe, which will pay off as your new customers buy more product, become repeat customers, then brag to their friends how well your brand treated them. Most importantly, your revenues will grow as a result of you creating a more human shopping experience.
Download FREE Resource – Top 10 common content marketing mistakes
Grow your audience and build interest and leads by avoiding these common mistakes. With so much content being produced, it's important your content marketing strategy cuts through. Our content marketing mistakes guide reveals the most common mistakes, but more importantly what to do about them, with strategy recommendations, examples and relevant resources identified
Access the